吕冰洋、聂辉华:弹性分成:分税制的契约与影响
提 要:中国的分税制本质上是一个弹性的分成合同系统。这是因为,中国的分税制是中央政府与地方政府关于剩余分配的各种子契约的组合,这些子契约可归为四种基本形式——代征合同、定额合同、分税合同和分成合同,并且它们之间具有很强的互补性,由此构成了一个富有弹性的分成合同系统。在信息不对称的条件下,这个激励系统能够有效地减少地方政府的机会主义行为,增强地方政府发展经济的激励。但是以财政收入和经济增长为主要目标的激励机制会扭曲地方政府的努力水平,加剧重复建设和粗放型增长模式,并催生地方政府的二元财政和土地财政问题。将分税制由弹性分成合同转向分税合同是当下分税制改革困境的破解之道。
一、导论
中国在1994年实行了分税制改革,主要措施是在中央政府和地方政府之间划分中央税、地方税和共享税,并且中央和地方之间按照税种划分税权、分别管理。分税制是非常重要的财税体制变迁,它对中国各级政府之间的关系以及中国经济产生了深远的影响。目前,对分税制的研究文献比较丰富,研究主题主要集中在两个方面。第一,研究分税制以及相应的财政分权体制对经济增长的影响。例如,张晏和龚六堂、张军认为分税制改革后财政分权显著地促进了经济增长,而周业安、章泉认为分税制改革后尽管财政分权推动了经济增长,但是也加剧了经济波动。第二,研究分税制对地方政府行为的影响。例如,周飞舟认为分税制改革使得地方政府财政压力加大,导致了县市级政府二元财政现象的出现;李宏彬和周黎安(Hong bin Li&Li an Zhou)地方政府在财政压力和政绩考核目标推动下,会改变公共品支出结构,以优先确保政府运转和基础设施的建设。
现有研究丰富了我们对分税制的理解,但难以解释两个问题。第一,分税制作为一种激励机制,它产生并能持久存在的微观基础是什么?现有研究通常将分税制看作是外生的体制,因此无法解释分税制作为一种均衡是如何产生的,又是如何对地方政府产生激励?第二,如何在一个统一的框架内解释分税制的好处和坏处?分税制固然促进了经济增长,但是也带来了诸如地方保护主义、重复建设、二元财政、土地财政等不良现象,这两种现象是如何能够长期并存的?现有研究往往只关注了其积极或消极作用的一面,因此难以逻辑一致地解释分税制对政府和企业以及总体经济的影响,从而在此基础上提出可行的分税制改革方案。
本文研究认为,分税制改革调整的是上下级政府之间的权利和义务关系,因此我们应该把分税制看作是中央政府与地方政府、地方政府之间的一个总契约(grand contract)。在这个总契约下,每一种具体的税种,例如增值税、营业税和所得税,都是一个子契约(side contract),并且这些契约之间存在互补关系。我们认为,分税制是一个有弹性的分成合同激励系统(incentive system),它能够有效地激发地方政府发展经济积极性,促进经济增长。从契约分析的视角,我们能够解释法定税率和分成比例不变的税制如何适应不同地区的困惑,也能够解释分税制如何造成一些负面经济影响的。
二、分税制的弹性分成性质
(一)问题的提出:分税制为什么会有效率
分税制是按税种划分中央和地方收入来源一种财政管理体制,本质上是中央政府和地方政府就税收权力进行分享的制度,故也称为税收分权。由于中央政府不可能征走所有税收,因此必须要让渡一部分税收征管权和收益权给地方政府,因此中央政府和地方政府就会针对税收权力划分展开博弈,进而形成政府间税收分权契约。
吕冰洋详细剖析了政府间税权分配的契约形式,以及中国财政体制变迁的内在契约演变。他指出,政府间税权分配有四种形式:(1)代征合同(实际为工资合同),即中央政府给予地方政府一笔固定的报酬,地方政府将所有税收收入上缴中央政府,中央政府是剩余索取者;(2)定额合同,即地方政府向中央政府上解一个定额税收收入,地方政府是剩余索取者;(3)分税合同,即中央政府和地方政府分别完全拥有某些税种的税收收入;(4)分成合同,即中央政府将税收中的一个比例作为报酬支付给地方政府。在这四种合同中,代征合同使得地方政府税收努力与税收收入完全不挂钩,因此不受地方政府欢迎。定额合同使得中央政府的税收不能随着税源扩大而增长,因此不受中央政府欢迎。博弈均衡的结果是税收分权采用分税合同和分成合同的形式。考察中国财政体制变迁的政府间税收契约安排,1951~1979年实行的“统收统支”制度可以说是以代征合同为主,1980~1993年实行的“财政包干”制度可以说是定额合同和分成合同相结合,1994年后实行的分税制可以说是分成合同和分税合同相结合。目前分税制中增值税实行75:25分享,企业所得税和个人所得税实行60:40分享,这三个税种的分配契约属于分税合同,其他税种的分配契约属于分税合同。
在吕冰洋的论文中,已对分税制的契约性质及财政激励有详细的分析。不过,该篇论文没有解答的问题是,在分税制的分成合同(共享税)和分税合同(独享税)下,全国所有地区都执行一个统一的税收政策,而全国各地区在经济发展水平、税基和财政收支方面千差万别,如何保证效率(包括经济效率和征税效率等)呢?简言之,统一的分税制政策为什么会有效率?
我们打个比方,一个地主有1000亩地,土地性质差异较大,地主需要聘请10个佃农来耕种土地,每个佃农耕作100亩,假定地主与佃农关于土地收成实行分成合同。同时假定佃农间彼此生产力水平是相同的,这意味着佃农要取得同样的报酬。在这些假定下,我们会发现统一的分成合同无法执行下去。例如,如果地主和佃农间实行5:5分成,在付出同样努力情况下,佃农甲耕作的肥田可获得粮食10万斤,分成后得到5万斤粮食;佃农乙耕作的旱田可获得粮食4万斤,分成后得到2万斤粮食。明显地,佃农甲和佃农乙的收入产生差异,从一开始佃农乙就不会接受该合同,统一的分成合同失去了效率。如果地主改变契约形式,分别让佃农甲和佃农乙完全拥有50亩土地收入,即实行“分税”合同,因为土地性质的差异,佃农甲和佃农乙的收入也会产生差异,该合同对佃农乙也会失去吸引力。
在这个例子中,我们将地主类比中央政府,佃农类比地方政府,税收类比土地收入,它来自地方政府对税源的培养和征税努力。显然,由于各地区经济情况差异很大,实行统一的税收分配合同,如同实行统一的土地收入分配合同一样,是一种缺乏效率的合同。那么,现实中,分税制产生效率的原因是什么呢?
本文认为,尽管分税制表面上采用的统一税权分配契约,但是整个契约仍然保留了足够的弹性来适应各省的经济发展水平和税负,进而使得分税制实行成为有弹性的分成合同。就象上例中地主一样,他会根据土地的性质来分别与佃农签订合同,而不是采用统一的合同。下面我们从政府与企业、中央政府与省级政府、上下级地方政府三个关系角度进行剖析。
(二)中央政府与省级政府的弹性分成:税收与转移支付的结合
中央政府与省级政府间的税收分配是一个契约系统。属于分成合同性质有增值税、企业所得税和个人所得税,其它基本属于分税合同,如营业税、土地增值税等属于地方税,消费税、关税等属于中央税,由于增值税和所得税占国内税收收入达53.9%(2012年数据),因此分税制整体上以分成合同为主。中央政府和省级政府间的税收契约是全国统一的,因此可以说是无弹性的契约。这就碰上了前文的地主与佃农关系例子,各地区经济发展差异较大,如何保证统一的分税制具有效率呢?我们认为答案在转移支付上。
在1994年实行分税制之后,中央政府的财力大大加强。中央财政收入占全国财政收入的比例从1993年的22%迅速增加到1994年的55.7%,直到2012年仍高达47.9%,而中央财政支出的占比则从1993年的28.3%一直下降到2012年的14.9%。中央政府财政收入集中度高与财政支出比例低,自然使得中央政府有强大的财力对地方政府进行转移支付。目前我国转移支付由财力性转移支付、专项转移支付和税收返还组成,其契约性质仍是定额合同与分成合同的结合。下面我们详细剖析。
财力性转移支付的契约性质是可变的定额合同。它是为弥补财政实力薄弱地区的财力缺口,由中央财政安排给地方财政的补助支出,它主要包括一般性转移支付、调整工资转移支付、民族地区转移支付、年终结算财力补助等形式,体现的契约性质以定额合同为主,只不过这种定额对地方政府而言是负定额。又由于这种定额是中央政府对地方政府财力状况给予的补助,因此契约的调整权在中央政府手中,定额合同可根据实际情况进行调整。
专项转移支付的契约性质是可变的定额合同与分成合同的结合。它是中央财政为实现特定的宏观政策及事业发展战略目标而设立的补助资金,地方财政需按规定用途使用资金。不少专项转移支付项目和规模实际上是中央政府与地方政府逐个谈判的结果,社会形象地称之为“跑部钱进”,它体现出定额合同的性质。现实中不少专项转移支付需要地方政府按比例给予配套资金,因此它又体现分成合同的性质。
税收返还的契约性质是分成合同。1994年分税制改革规定,中央政府对地方政府税收返还额在1993年基数上逐年递增,递增率按全国增值税和消费税增长率的1:0.3系数确定,即全国增值税和消费税每增长1%,中央财政对地方的税收返还增长0.3%,很明显,其契约性质是分成合同。这项制度本身是为了照顾地方政府利益、顺利推动改革而确立的,它维护了较富裕地区的既得利益,与缩小地区间差距的主旨背道而驰。目前,2012年税收返还的规模高达5128.04亿元之巨。
因此,中央政府与省级政府的财力分配契约是可变的定额与固定的分成相结合,由此整体上形成一个弹性分成系统。
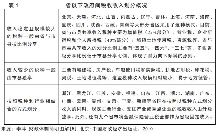
(三)省以下地方政府之间的弹性分成:多种合同组合
现实中,尽管中央政府确定的中央政府与省级政府税收分成比例是固定的,但是实际上各个省内上下级地方政府之间存在着各种各样的税收契约形式。以县级政府为例,其分享的增值税可能还要与地市级政府分成,地市级政府的税收收入可能还要与省级政府分成。然而这些分成比例不是全国统一规定的,往往是上下级政府之间讨价还价的结果。表1归纳了省级以下政府间税收收入划分办法,该表显示我国省以下政府间收入责任划分并不是固定的,有的按税种划分,有的按行业划分,有的按企业隶属关系划分。其中,按比例分享的属于分成合同,市县独享、按税种和行业完全划分收入的属于分税合同,需要向上级政府上交定额的属于定额合同,因此省以下政府间税收分配的契约是分成合同、定额合同和分税合同的结合,省以下政府间税收契约是具有充分弹性的,这保证了税收契约可以满足代理人的参与约束和激励相容约束条件。

表2显示了几个代表性省份内部的税收分配状况,可以看出,在采用分成办法的税种中,其税收分成比例各不相同,说明税收分权契约的确是弹性的。
通过形式多样的税收分税合同,一方面保证了上级政府对下级政府的财力控制,另一方面又兼顾了下级政府的利益,通过贯彻“多劳多得”这一原则来激发地方政府发展经济和培育税源的努力。从现实中我们也容易证明这一点,如房地产业交纳的税收主要是营业税,该税全归地方政府所有,因此地方政府竭力推动房地产业快速发展;工业在制造环节交纳的增值税多,地方政府也千方百计吸引工业到本地投资。

根据以上分析,我们可以总结一下分税制的契约系统:中央政府与省级政府之间,增值税和企业所得税属于无弹性的分成合同、营业税属于分税合同、转移支付属于可变的定额合同与分成合同结合,这些契约组合在一起成为有弹性的分成合同。省级以下地方政府存在多种形式的税收契约,建立在上下级政府讨价还价基础上的税收契约具有弹性;这些形形色色的子契约结合在一起,构成了一个激励系统,使得分税制整体上呈现弹性分成性质。
弹性分成合同给予了地方政府很强的税收增收激励,保证了地方政府的财政利益,而税收来自于税源扩大,因此弹性分成合同又会促使地方政府采用种种手段推动经济发展。我们认为,这是分税制改革后中国能够保持长期经济增长的重要原因。
三、弹性分成的负面经济影响
尽管有弹性的分税制契约对推动经济增长起着重要作用,但是它也产生不少负面经济影响,下面我们选择有代表性的两个方面进行分析。
(一)形成粗放型增长方式陷阱
转换经济增长方式是最近几十年来我国政府设定的主要任务之一。在上个世纪80年代,我国政府就提出了经济增长方式的转换问题,1987年中国共产党《十三大报告》更是把这个问题写入了官方文件。之所以要转变经济增长方式,是因为我国经济增长存在着技术进步对经济增长贡献率低、经济效益低、资源配置效率低、经济运行质量低等问题。经济增长方式转换的目标就是实现经济增长方式从粗放型(外延式)到集约型(内涵式)的转变。为了实现经济增长方式的转换,学术界做出了广泛的研究,政府也实施了各种的政策。但直到现在,近30年过去了,中国的经济增长方式仍然主要是粗放型。为什么经济增长方式的转变这么难呢?
经济学界有各种各样的解释,林毅夫、苏剑[7]总结为经济体制改革不到位、政府职能安排不合理、技术进步率低、要素价格体系不合理等。我们认为这些解释均有一定的道理,但也应看到,现行分税制扭曲了地方政府的努力水平,导致地方政府为增加税收收入而偏向于粗放型经济增长方式,这是一种低水平的均衡。基本的逻辑是,在分税制契约下,如果政府的目标是税收收入最大化,那么面对不同的税种和契约形式,地方政府一定会将更多的努力投入到税源广、税基厚、征税成本低的行为上,在政府对经济起着很大主导作用前提下,会影响经济增长方式的选择,这是典型的多任务代理下的道德风险行为。
就我国地方税系构成来看,地方政府可以享有税收收入的税种多,不过大多数是小税种,排在前三位的主体税种分别是营业税、增值税和企业所得税,自1994~2011年,三者平均占地方税收收入的比重分别为30.8%、21.1%和15.4%。增值税和营业税的税基是商品(包括服务),企业所得税的税基是资本,税基性质都属于流动要素,这明显违背了标准的财政分权理论强调的地方政府不应针对流动要素征税的原则。除此之外,不少地方税种与这增值税和营业税高度相关,例如,城市维护建设税和教育费附加的计税依据直接就是增值税和营业税,缴纳两税的企业扩大生产时,又容易新增房产税、城镇土地使用税、土地增值税、企业所得税等收入。因此,判断现行分税制对经济的影响,我们只要抓住营业税、增值税和企业所得税分析即可,下面我们就这三大税种进行分析。
1.营业税刺激房地产投资扩张
营业税是地方税,也是地方政府第一大主体税种。营业税的征税范围集中在服务业、建筑业和销售不动产业,计税依据为企业的销售收入。这种税制设计导致营业税中建筑业和销售不动产业间存在较强的重复征税,譬如说,房地产开发公司进行房地产开发时,需要请建筑公司搞建设,在这过程中,政府可收取较大款项的税收有:一是建筑公司需要就建筑款按“建筑业”税目缴纳营业税,税率为3%;二是房地产开发公司需要就房产销售收入按“销售不动产”税目缴纳营业税,税率为5%。显然,这两笔税款均来自同一建筑投资。因此,只要房地产投资高涨和房产价格保持在高位,地方政府就可从中获得财政收益。现实中,营业税税目中“建筑业”和“销售不动产业”实现的税收收入占营业税收入的50%左右,除此之外,房地产投资上升还会带动企业所得税、城市维护建设税、契税等的增长。近年来,中国经济的“房地产化”现象日益严重,房地产业已成为许多中心城市的支柱产业,对地方税收的贡献率逐年提高。因此,刺激房地产业发展就成为追求税收收入最大化的地方政府的理性选择,这也是中央政府针对房地产业的宏观调控政策易受到地方政府抵制的重要原因。
中国经济的“房地产化”会造成很多不良后果。首先,地方政府为了增加税收而用各种力量推动房价上涨,导致居民的基本住房需求并未得到很好的解决,长期如此将影响社会稳定。其次,房地产是典型的粗放型增长产业,很多地方为了发展房地产业,搞廉价批地、建高尔夫球场或别墅群等,大量土地、资金、劳动力与生产资料投入房地产市场,使工业生产本来较为紧缺的资金、土地资源等更为稀缺,而房地产市场本身因供给过剩使得大量土地与楼房闲置,造成资源浪费。
2.增值税和企业所得税刺激工业产能过剩。
在分税制的设计中,增值税和企业所得税是共享税,增值税实行中央政府与地方政府间75:25分享,企业所得税在分税制改革之后一段时间内全部归地方政府所有,2002年实行中央政府与地方政府间50:50分享,2003年后实行60:40分享。尽管是共享税,由于增值税和企业所得税规模大,它在地方政府的税收收入中排序中分别为第二和第三。两税集中在工业部门实现,只要工业投资扩张,一般会带来当地增值税和企业所得税增长。工业投资本身也对税收产生重要影响:2009年前我国实行的是生产型增值税,它不允许企业购进的固定资产抵扣,实际上是对投资存在重复征税;2010年我国实行增值税扩围改革,它允许企业抵扣购入设备中的增值税,从而消除了对设备的重复征税,但是我国投资中仅约1/4是设备投资,3/4部分是建筑投资,建筑投资又会带来营业税增长。因此,工业投资本身就会拉动营业税增长。
由此以上原因,工业投资对地方政府税收增长至关重要。在财力紧张的地区,地方政府为了增加财政收入,一般倾力推动工业企业规模扩张,主要办法是通过招商引资方式吸引工业企业落户。对生产企业而言,增值税是在出厂环节征收。作为纳税人的生产企业经营地固定,生产环节商品增值率也高。因此吸引企业投资对地方政府的好处是,既会给地方政府带来一笔可观的税收收入,又会拉动当地GDP增长,而这两者均是当前政绩考核机制中政府官员最为看重的。而生产环节的增值税作为价外税,又容易发生税收转嫁,税收增长部分会转嫁给下一环节(如商品批发环节),对当地经济的负外部性影响很小。在其它条件不变的情况下,当所有地方政府追逐工业投资带来的税收增长利益和GDP增长利益时,各地就会竞相上马大型工业项目,进行大量工业投资,最终导致重复建设和产能过剩。在这种地方政府博弈的囚徒困境下,转变经济增长方式当然难以实现。当前,我国汽车、造船、电解铝等行业产能过剩现象已经非常严重。如不调整增值税政策,仅靠产业政策来控制和引导产业发展方向恐怕难以达到理想效果。
(二)地方政府二元财政结构的形成
在1994年的分税制改革中,税收管理权高度集中于中央。为了保证地方的财力,同时维持统一税收契约的效率,分税制保留了地方政府的一些非税来源。这是符合效率的一面,但同时也导致了地方政府利用这种税收契约的“灵活性”进行寻租的负面行为。
分税制的改革一方面加强了中央的财政收入集中能力,另一方面却没有相应地加强中央的财政支出责任。在财权上收、事权下放的非对称体制下,地方政府为了满足提供本地公共产品和实现收入最大化的目标,在中央难以监督的情况下,必然会以其他非规范的方式筹集资金,形成地方政府的收费偏好,从而不利于地方经济的长远发展。地方政府税收之外的收入来源主要是非税收入和土地出让收入。非税收入项目主要是行政事业性收费、政府性基金、罚款和罚没收入、公共资产和资源收入(如国有资产经营收益和国有资产资源转让收入)。1994年分税制改革后,地方政府“乱收费、乱摊派、乱罚款”现象迅速增加,严重影响了国民经济的发展。这从一个角度证明了,在信息不对称条件下,地方政府会通过难以监督的收费行为来弥补收税的不足,是多任务代理模型中的机会主义行为。
通过中央政府的大力整顿,地方政府“三乱”现象得到一定程度的遏制,地方政府非税收入与税收收入的比重呈下降趋势。但是地方政府很快就找到替代财源,就是国有土地出让收入。在1999年住房体制改革以前,土地出让收入对地方财政的影响并不大,地方政府对工业用地和商业用地一般采取少收、甚至不收土地出让收入的政策,以达到招商引资的目的[8]。随着商品住宅市场的发展,土地出让收入的规模迅速膨胀。由于土地出让收入不进入地方财政预算,逐渐成为一些地方政府的“第二财政”,到2012年已达28517亿元之巨,土地出让收入与税收收入的比高达0.47,见图1。因为土地出让收入主要归地方政府所有,所以高昂的土地出让收入为地方政府带来不菲的财源,以至于人们形象地将地方财政对土地出让收入的依赖称为“土地财政”。

分税制之后,地方政府以非税收入和土地出让收入取得财政资金的二元财政结构现象带来了很多不良后果,包括:侵蚀税基,降低了规范的财政收入水平;加重了纳税人的负担;对收费缺乏有效的监督会带来腐败问题;土地财政会导致许多社会问题(例如强拆)。出现二元财政结构的原因是多方面的,其中不乏政府机构的膨胀导致的行政性开支增加,公民缺乏对政府行为有效的监督机制而导致政府行政权力的滥用,等等。但我们不能忽视的一个重要原因是,在地方政府承担的财权和事权不对等的情形下,在中央政府对地方政府的行为难以监督的前提下,当地方税无法满足地方政府的财政收入需要而中央对地方的转移支付又不能到位时,地方政府只有将目光转向非税收入和土地出让收入。因此二元财政结构是现行税收契约不能完全适应实际情况的必然产物。
四、结论及政策建议
本文从契约理论的角度,将1994年实行的分税制看作是中央政府与省级政府、省以下地方政府之间的一个总契约,其中包括了多种形式的分成合同、分税合同和定额合同,它们共同构成了一个弹性分成合同系统。根据分税制的契约性质,我们论证了这种契约能够在信息不对称条件下有效地激发地方政府发展经济积极性,促进经济增长。与此同时,我们也指出,以财政收入和经济增长为导向的激励目标会扭曲地方政府的努力水平,造成重复建设和粗放型增长模式以及地方政府的二元财政和土地财政问题。
那么,如何改变现行分税制契约不合理之处呢?根据契约理论,如果不存在信息不对称,并且代理人是风险中性的,那么最优的激励契约就是委托人将代理人变成产出的剩余索取者。因此我们认为,如果产出或者税收的可观察性越强,税源或税基越是稳定增长,那么中央和地方之间的税收契约越应该逐步由分成合同向分税合同过渡。毕竟,在分税合同下,地方是税收的剩余索取者,能够激发其最大的努力水平。特别是考虑到我国地方税收收入主要来源于营业税、增值税和企业所得税,这三种税均是对流动性税基征税,从根本上违背了税收分权原则,易引发恶性税收竞争,对经济产生不良影响,未来改革至少应将三税由共享税改为中央税。
按此原则,我们认为中国税收体系改革的方向,就是逐步完善分税合同的实施条件,以相对彻底的分税合同替代分成合同。对此,可以考虑减少共享税的比例,确定完整归属地方政府的主体税种,实现真正意义的“分税制”。
(本文发表于《经济理论与经济管理》,2014年第7期。)
整理:陈怡心