汪德华等:“十四五”时期推进现代财政制度建设展望
一、现代财政制度的总体定位与基本特征
推进现代财政制度建设,首先要明确现代财政制度的总体定位与基本特征。财税体制改革、建立现代财政制度是近年来的重要议题,财政制度与国家治理、国家发展大局息息相关。建立现代财税体制,既是全面建设社会主义现代化国家的重要举措,也是重要保障;既是全面深化改革的重要内容,也是国家治理能力和治理体系现代化的重要环节。特别是党的十八届三中全会提出“财政是国家治理的基础和重要支柱”,把财税体制改革提升到“完善和发展中国特色社会主义制度,推进国家治理体系和治理能力现代化”的战略高度。
近年来,基于国内外环境的深刻变化,党的历次重要会议中,对现代财政制度的总体目标和定位进行了多方位的阐释。我国经济社会发展的新阶段、新理念和新格局也从财政收入(税收)、财政支出、财政关系和财政管理等方面对财政制度提出了不同定位和目标。在党中央、国务院历次关于加快构建现代财政制度的会议精神的指引下,近年来深化财税体制改革在各方面取得了丰硕成果,为构建和完善现代财政制度打下了坚实的基础。
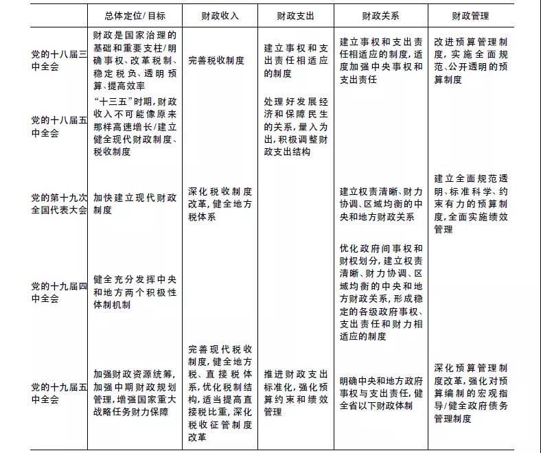
表1总结了党的十八届三中全会以来历次重要会议对财税改革的基本要求。总体而言,在财政收入方面要求深化税制改革,优化税制结构,健全地方税、直接税体系等;在财政支出方面要求积极调整财政支出结构,处理好发展经济和保障民生的关系,推进财政支出标准化;在财政关系方面要求充分发挥两个积极性,优化政府间财政事权和支出责任划分,建立权责清晰、财力协调、区域均衡的中央地方关系,健全省以下财政体制;在财政管理方面,要求深化预算管理制度改革,建立全面规范透明、标准科学、约束有力的预算制度,全面实施绩效管理。
表1 党的历次会议对现代财政体制的阐述和要求

资料来源:根据相关会议精神总结整理。
虽然目前尚缺乏现代财政制度的标准定义,但综合前文所述,我们认为:契合经济社会高质量发展要求、与国家治理体系和治理能力现代化要求相匹配,符合现代财政制度的总体定位的原则性要求应当至少具备以下四个方面的具体特征。
一是凸显人民性,现代财政制度需要体现为人民服务的公共性,并充分向人民公开透明。做好公共产品和公共服务、“推进基本公共服务均等化”,确保社会福利和社会保障等支出、“财政等公共资金配置使用要向民生领域倾斜”“针对群众最关切的就业、教育、医疗、住房、养老、脱贫等问题发力”,以人民为本、以公众为本;预算制度要透明、各项政策要透明,制度透明才能实现有效监管。服务于人民才能真正体现其价值,也符合社会主义国家的需求,是现代财政制度的方向。
二是调动积极性,现代财政制度需要注重制度安排的激励功能,服务于有活力的经济社会发展格局。要有鼓励创新、鼓励发展的制度设计;要充分激励各个市场主体的活力;要“健全充分发挥中央和地方两个积极性体制机制”;要“以深化改革激发新发展活力”,建立充满活力的工作体系,建立能够催生新动能、激发新活力的现代财政制度。有着良好激励和活力,能够充分调动各方积极性,现代财政制度才能有发展的不竭动力。
三是提升稳定性,现代财政制度需要以法制化的形式进行清晰的规定。在建立现代财政制度的过程中,各项财税体制改革的成果需要以推进税收立法等形式确定下来,实现法制化;对其中各领域的关键性、原则性问题要作出清晰明确的规定,财政事权和支出责任划分要清晰、税制设计和各项财政制度的机制体制设计要清晰。法制化、制度清晰能够稳定相关主体的预期,“加强财政资源统筹”,降低系统的遵从成本,是现代财政体系科学高效运行的基础。
四是注重可持续性,可持续的现代财政制度需要实现各个领域的均衡。各项财政收入要均衡,税收收入内部要均衡——“调整税制结构”,财政支出结构要均衡——“处理好发展经济和保障民生的关系”,财政收入和财政支出要均衡——“以收定支”,财政运行才具有可持续性;中央和地方之间要均衡,各区域之间要均衡,基本公共服务要均衡,政府间财政关系才可持续。均衡的制度设计可以避免债务风险等财政体系中的系统性风险,保证现代财政制度的可持续运行。
二、适应新发展阶段、新发展理念、新发展格局的现代财政制度建设展望
新发展阶段、新发展理念、新发展格局对现代财政制度建设提出了新的要求。近年我国经济进入新常态,经济可持续发展、增速趋于稳定成为一个时期内经济发展的重要特征;而随着2020年初步建成小康社会,我国的经济和社会发展进入了新的阶段。在这一阶段,现代财政制度一方面要适应经济高质量发展的要求,切实提质增效、积极有为;另一方面面对新发展阶段的内外部环境,现代财政制度需要有应对挑战、风险的稳定性和可持续性,为国家治理提供坚实的基础和保障,亦需要积极有为,充分抓住发展机遇。现代财政制度还需要充分体现创新、协调、绿色、开放、共享的新发展理念。在当前畅通国内大循环,促进国内国际双循环的发展格局下,现代财政制度要立足于产业链条升级、拉动内需、刺激消费、形成国内统一大市场,把扩大内需、促进消费同深化供给侧结构性改革有机结合起来,以创新驱动、高质量供给引领和创造新需求和新的增长点。
实现“十四五”规划和2035年远景目标,建立现代财政制度,必须深刻认识新发展阶段的特点,贯彻新发展理念,立足构建新发展格局,实现高质量发展,也需要将这些精神和理念贯彻到财政制度改革和建设的各个方面。本文主要从税制改革、支出结构调整、政府间财政关系三个方面提出改革建议和展望。
(一)税制改革
近年来,我国的税制改革和税收立法不断推进,取得了阶段性的成果。“十四五”期间,税制改革方面需要“建立健全有利于高质量发展、社会公平、市场统一的税收制度体系,优化税制结构”;以税收政策激励科技创新,助力国内统一大市场,切实提质增效,充分体现现代财政制度的积极性;调节收入分配结构,完善税制体系,充分体现现代财政制度的均衡性和人民性。
在“十四五”的12个重要领域方向中,“坚持创新在我国现代化建设全局中的核心地位”位列第一。“十四五”时期税制改革要有助于“提升企业技术创新能力,激发人才创新活力,完善科技创新体制机制”。我国近年来通过固定资产加速折旧(及允许设备器械一次性税前扣除)、将研发费用加计扣除比例从50%提升至75%、将企业职工教育经费税前扣除限额从工资薪金的2.5%提升至8%(并允许向后结转)等税收政策,对企业进行产业结构升级、加大研发创新投入、提升人才素质等提供了多方面的激励,有效推动了企业技术创新。
“十四五”期间,应继续重点关注科技(研发创新)领域的税制改革。企业作为创新的主体,而许多专业技术人才在企业工作,与其收入直接相关的税收制度至关重要。特别是在相关优惠政策的顶层设计上,要进一步建立“以人为本”的理念,对人才的创造、创新所得给予充分的、切实可行的优惠待遇,激励人才创新活力。可适时考虑出台相对统一的、针对创业创新的个人所得税优惠政策;进一步完善和扩大技术成果转化股权激励、与技术投资入股相关的税收优惠和递延政策;可考虑企业对人才发明创造等给予的奖励,参照全年一次性奖金等单独计税等;对于符合条件的劳务报酬、稿酬和特许权使用费所得,在一定范围内减计收入后纳入综合所得进行汇算清缴。优惠政策应基于创新的质量以及人才的水平,充分体现“实质重于形式”,避免产生扭曲。同时进一步规范和完善对符合条件的“人才”的管理和界定标准,以及创新或知识产权的成果判定标准,划分层级,对于“卡脖子”技术、重要领域的重大实质性创新,给予充分的支持,同时减少各地标准不一、频繁申请各类补贴造成的管理成本,优化对企业和人才的激励机制。
在“十四五”的12个重点发展领域中包括“形成强大国内市场,构建新发展格局”。“十四五”时期,税制改革要有助于扩大内需、畅通国内大循环。需要指出的是,为实现这一目标,不仅包括直接针对消费环节的税收制度改革,也包括有助于形成国内大市场、完善产业链条的流转税制度改革,以及提高居民可支配收入、更好发挥税收优化收入分配结构的制度改革。
首先,“十四五”时期,税制改革应重点关注流通和消费环节。就我国当前的主体税种——增值税而言,在深化改革和立法进程中,应进一步完善增值税税制和抵扣链条。比狭义的“税率优惠”更重要的是链条的完整。全链条、宽税基、低税率、少优惠、严征管的现代增值税制度有助于实现增值税的税收中性,最大限度地减少税收带来的扭曲和无谓损失;有助于打通各个链条、促进分工,进而畅通国内大循环。理论上讲,完善的增值税制度不需要普遍的税收优惠;在少数需要安排特定目的税收优惠的情况下,应尽量使用零税率的优惠而非免税,避免免税可能带来的潜在增值税抵扣链条断裂和循环不畅风险。
其次,针对消费的税制是影响消费行为的重要因素,应进一步优化消费税制度设计。我国现行消费税制主要是选择性消费税,有较多的市场调节功能。当前,正值我国消费税改革和立法的关键环节,应对消费税的征收范围、比例和方式进行适当优化和调整。要保证基本消费需求不被扭曲,消费税对消费行为的引导和调节功能真正得到发挥,制定消费税政策时一定要考虑需求弹性对人们消费选择行为的影响,要充分反映消费结构升级的现实,对于一些过去属于奢侈品或高档服务的消费,可能已经逐步进入日常生活的服务消费范畴,可以适当调整征收范围或降低税率,避免税制造成额外的障碍,有效促进和拉动消费。此外,考虑到在新发展阶段,数字经济的蓬勃发展对经济增长和稳定就业的巨大拉动作用,建议暂缓对数字经济扩大征税范围、提高税率或设计新的税制,减少税制对新经济新业态的影响。需要指出的是,消费不仅包括私人消费,也包括教育、医疗、养老等领域具有公共性的消费,“十四五”时期税收政策也应进一步向重点基础服务领域倾斜,例如对于一些民办但性质上符合公共产品和服务、能够带动公共消费的实体,应更多纳入适用相关税收优惠政策的范畴。
最后且十分重要的是,调整居民收入分配是“十四五”时期税制改革的重要方向,而居民收入稳定也是促进消费、畅通循环的重要条件和前提,需要从税收和社保方面增强居民的“获得感”和“安全感”。2019年开始的新一轮个人所得税综合税制改革,有效降低了居民的税负,增进了税收公平,但在我国当前的个人所得税中仍存在劳动所得的税负整体上显著高于资本性收入的情况。“十四五”时期,需要继续通过个人所得税(以及社保)制度改革等切实增加劳动收入在分配中的占比,增加居民可支配收入。对于部分在综合所得下确实税负增加的纳税人,应考虑其所得来源性质和收入分配等因素;对于与高质量发展等活动相关的收入,应适时出台和落实相关政策,尽量降低其税收成本;也要充分考虑社保对个人的影响和压力,提升居民对“五险一金”的获得感。同时,应适时推进房地产税等财产税(同时也是地方税)的立法和实施,合理对高资产纳税人财产性收入进行调节,在优化收入分配结构的同时增加地方财政收入。特别地,在供给层面,房价可能是畅通国内大循环的障碍之一,一定程度上不利于创新和实体经济生存生态,也推高了要素成本,从这一角度看,房地产税制度是有利于构建新发展格局的着眼长远的制度安排。
(二)支出结构
党的十九届五中全会反复强调,要“健全基本公共服务体系”“推进基本公共服务均等化”,将基本公共服务提升到一个新的高度。因此,除前文所述对公共事业、公共消费的税收政策之外,“十四五”时期建立现代财政制度,需要在支出结构方面对公共服务领域有更多的倾斜。
为了更好分析我国财政支出的特征,本文按国际货币基金组织(IMF)等国际组织的财政支出功能性分类标准,对中国财政支出数据进行分类调整,以核算新的国际可比财政支出结构,并将其社会保障就业、一般公共服务、医疗卫生、教育是OECD各成员国财政支出的主要项目。而我国的经济事务支出占比相对较高,远超OECD诸国。即使是与中国类似从计划经济向市场经济转型的匈牙利、捷克、波兰三国,这一比重也较高。与此同时,以基础建设为主的住房和社区设施,中国的比重更是远超其他国家数倍。需要指出的是,近年来我国的经济事务支出占比呈逐年下降趋势,而各项基本公共服务相关支出则呈上升趋势,这也符合经济转型期的发展趋势。表2第2、4列的数据考虑到了社会保险基金中对公共事业的支出,计算时将社保基金决算中的医疗相关支出加入到“医疗卫生”项目中,将其他支出加入到“社会保障就业”项目中,并从支出中减去社保基金中的财政补贴收入,以避免重复计算。在考虑社保基金的情况下,医疗卫生和社会保障就业的支出占比有显著提高。整体而言,各项社会事业的支出比重近些年来有所增加,但与发达国家比较仍有一定差距,公共事业、公共服务和社会福利性支出仍存在不足。
表2 支出结构比较(%)

资料来源:OECD财政数据库
“十四五”期间,为适应新发展阶段,财政支出结构的优化和调整至关重要。一方面积极财政政策对经济建设、“拓展投资空间”的投入需要保障,对以基本公共服务均等化为主要内容的改善民生领域需要加大财政投入,特别是要增强基层对公共服务支出的保障能力;另一方面考虑到教育、养老、医疗等领域的需求,应以人口、劳动力等为中心,进行财政资源和财政支出(税源和公共服务)的配套,使居民而非项目更多地成为财政支出倾斜的对象。同时要高度关注进城务工人员,切实实现不同人群间的基本公共服务均等化,充分体现现代财政制度的人民性。在保障必要的“双峰支出”的基础上,应适度控制财政支出的总体规模,提高财政资金的使用效率,避免“大水漫灌”造成财政资金的浪费;对于确实必要的项目,应避免“一刀切”禁止:要建立优化一般性行政支出结构的长效机制,降低行政成本;要切实提升经济建设支出效率,优化公共投资结构;要加快改革步伐,堵上制度漏洞,完善社会福利体系的成本控制与激励导向,提升社会福利体系的可持续性和绩效;要完善政府治理体系,以体制改革推进财政支出结构的合理调整。此外,近年来,基本公共服务等领域的财政事权和支出责任划分改革正在进行,各级政府如何实现权责清晰、财力协调也需要持续关注。
(三)财政关系
如前所述,“权责清晰、财力均衡、区域协调”的央地财政关系是现代财政制度的重要特征,党的十九届五中全会再次强调了“明确中央和地方政府事权与支出责任,健全省以下财政体制”的重要精神。“十四五”时期,在央地财政关系领域,一方面需要进一步推进和优化财政事权和支出责任划分,充分体现现代财政制度的稳定性、均衡性;另一方面,在其他机制体制的设计方面,也要充分发挥中央地方两个积极性、促进国内大循环,充分体现现代财政制度的积极性。
从事权划分和支出责任的承担上,应继续完善相关机制体制的顶层设计,划分应更清晰,应做好中央地方之间和各区域之间的均衡,充分发挥中央和地方的积极性,使其富有活力。“十四五”期间对相关领域的制度优化,不应仅考虑地方财力,要更充分地平衡经济效率、区域公平(均等化公共服务)以及财政可持续等目标,切实根据不同层级政府和财政的功能定位来划分事权、根据公共产品和服务的特点和性质划分不同领域不同事项的事权。对于外溢性强、影响全局的中央性公共产品,无论其在何处“落地”,应主要由中央提供;对于地方性公共产品,特别是具有地方特色、符合区域发展定位、使得当地经济社会受益的地方性公共产品,要由地方提供,以保证财政资金使用和经济运行更有效率。随着改革推进和体制完善,应逐步减少将中央或地方事权划分为共同事权的情况。而中央在下放部分事权给地方政府时,要赋予地方行使事权的自由裁量权,同时完善约束机制,提高地方政府履行事权的效率。即在制度上给予适当的灵活性,允许地方在保证基本公平的前提下制定更符合地方情况的标准,并在合理范围内对财政资金进行统筹安排,从机制体制上避免执行中出现各类不规范的情况,同时也要避免过于教条刻板的规定使资金难以“盘活”,避免过度的“问责”影响政策效率。
在财力匹配上,要逐步实现“财权事权”的系统协调。要借鉴动态分析模型,合理测算硬性支出规模,以此为参照系计算出地方财力和支出责任之间的差距。根据财政事权属性,厘清各类转移支付的功能定位,加大对财力薄弱地区的支持力度,健全转移支付定期评估机制,合理安排共同财政事权转移支付和专项转移支付规模。转移支付下达应基于事权和支出责任的详细测算,按照基本公共服务均等化等标准及时进行调整并足额安排。同时应注意避免由于转移支付政策对某些地区、领域的过度倾斜造成的新的发展不平衡的情况,应在充分考量地区经济、人口、财政以及地方定位和特色的基础上,尽快统一出台科学的转移支付标准。特别地,对于目前“共同事权转移支付”设立在一般性转移支付下的情况,存在一定的不合理之处,可考虑将其专门作为一项,和一般性转移支付和专项转移支付并列,并优化管理。长期而言,应通过完善地方税体系、适时推进房地产税和消费税向消费端“下移”等可持续的方式匹配地方“财力”和灵活性,保证地方能够更好地履行其“支出责任”,保证地方财政的可持续性和有效运行。
在财政体制上,应正确引导地方积极性,避免国内大循环演变成地区小循环的加总。充分发挥地方积极性是中国发展的成功经验。新发展格局提出以来,各级地方政府积极响应。然而需要注意的是,国内大循环的深层次要求是充分发挥全国大市场的资源配置效率,地区小循环恰恰会降低市场配置效率。而在我国的发展历史上,地方积极性带来的一个负面问题是区域市场分割,因而如何引导好地方积极性,使其努力方向朝向提升“大市场”的配置效率,需要预先做好顶层制度设计。这需要中央层面加强法治建设,明确地方政府的权限,加大对地方政府阻碍市场资源配置行为的制约和惩罚。同时也要加快服务型政府建设,优化营商环境,不断厘清市场和政府的边界。对于适宜市场化的事项,应积极培育市场环境,适当完善招投标制度,适当放开条件限制和审批程序,继续推进“放管服”改革等,充分发挥市场的积极性。在财政体制方面,可以将常住人口以及相关消费指标引入增值税分成公式中,引导地方政府着力改善生产和生活环境、促进消费;还应鼓励区域合作,鼓励地方政府充分利用市场力量和本地优势解决全国性的产业链“卡脖子”问题。特别地,考虑到区域市场和全国统一大市场的协调存在各方面的权衡问题,可以在合理范围内充分调动地方的积极性,并借鉴经合组织(OECD)及相关国家在政策创新领域所广泛采用的“最佳实践(Best Practice)”的做法,激励地方自下而上进行制度创新,寻找整体和部分的最佳平衡方案,对于其中部分地区特别优秀的做法,可以经中央进行统筹和优化,在全国范围内进行推广。
三、以现代财政管理制度奠定现代财政制度的基础
自党的十八届三中全会以来,以预算制度改革为代表的财政管理制度改革不断推进,特别是新《预算法》实施以来,在预算绩效管理等方面取得了卓越的阶段性成果。党的十九届五中全会也明确提出,“深化预算管理制度改革,强化对预算编制的宏观指导”。财政管理本身虽然不属于财政收入、财政支出或财政关系的某一具体方面,但现代财政管理制度是奠定现代财政制度的基础,也是现代财政制度能够落地实施的途径和保障。“十四五”时期,建立现代财政管理制度是重要而关键的一环,应进一步完善预算管理制度,“在挖掘潜力、规范管理、提高效率、释放活力上下更大功夫”。
要进一步加强对预算编制的宏观指导,加强对财政资源的统筹。全面性、一致性,是现代政府预算应遵循的基本原则,要求将所有政府收支按照统一的标准纳入预算管理。新《预算法》明确了“四本预算”各自的编制要求,提出加大统筹力度,建立有机衔接的预算管理体系。但从现实情况看,“四本预算”之间的有机衔接尚未实现;
“四本预算”未能综合成一本预算,也使准确评估我国财政状况、精确制定财政政策存在困难,除影响财政资金的配置效率之外,还影响到了我国宏观调控的效果。“十四五”期间,应研究制定单独编制资本支出和债务预算制度,即将所有财政资本性支出和政府债务综合起来,编制在一本预算中。资本支出和债务预算制度不应冲击当前的“四本预算”体系,而是应将“四本预算”中与政府投资及相应债务信息综合到一本预算中,作为正式预算报告的附录,便于从整体上控制各级政府的资本性支出和对应政府债务,便于宏观统筹安排预算,便于全面推进政府投资预算绩效管理,便于控制政府债务风险。如此,可以更准确地评估和把握财政政策的松紧与力度,也可以避免大量国库资金沉淀的情况,进而提高财政资金的使用效率和积极财政政策的效果。
要继续推进财政支出标准化。“标准”在预算管理中起着基础性的作用,对于人均的基本支出和项目支出等基本标准,以及“重点公共服务领域”的基本概念等核心的基础性标准和概念,要进一步统一和明确,建立标准清单,纳入清单的事项应逐渐推行标准化管理,对于不同事项,根据其特点和标准体系的成熟程度,适时、分步、科学推进标准化。此外,对于此前改革中反复提及,但仍未完全解决的一些问题,例如中央级的预算基本支出的定员定额管理范围和标准、转移支付的归类标准以及预算执行中的超标问题等,应加大管理和整改力度。整体而言,在标准的制定上要充分体现“创新、协调、绿色、开放、共享”的新发展理念;要充分立足新发展阶段的特点,充分结合当前经济社会和各领域发展的情况,并及时对指标体系进行更新完善;要与新发展格局下的经济社会发展指标衔接,增加科学性和可比性。
要多方位全面强化预算约束,多部门形成合力。如前所述,我国在财政审查和监督方面取得了较多的进展,“十四五”时期要继续加强人大的审查和审计监督等,增加预算的透明度,实现以人为本,做好公共服务。做好人大预算审查,政策审查与支出审查要相辅相成,政策审查要落脚“问题导向”,支出审查要落脚“项目导向”;“借力打力”,尽快构建人大政策绩效审查和预算支出绩效审查制度框架;稳步推进“开门审预算”的制度改革,更好落实“全面规范、公开透明”八字方针,并将重点向支出预算和政策拓展。审计部门要进一步做好重大政策落实跟踪审计等,切实发挥国家审计预防、揭示和抵御功能,从审计所反映出的问题中准确把握财政管理问题和规律,进而推动机制体制的优化改进。
要全面推进预算绩效管理。要建立规范的程序和方法,从原则性和技术性等维度构建科学合理的评价标准,构建科学有效的指标体系。同时要做到“实质重于形式”,避免指标和评价制度流于表面、流于形式。特别是要完善配套措施,并加强各类评价结果的应用,切实根据绩效评价的结果调整预算等,真正起到提高财政资金使用效率的作用。同时也需要注意,财政管理制度和绩效评价都是为了增加效率,而非造成相关主体的额外负担。多国案例研究表明,绩效预算改革是一项长期、复杂的改革,涉及广泛的预算、管理和治理问题,其执行需要长期的领导承诺和持续的行政支持,其战略应适应改革地区治理的背景。为此,应采取灵活、渐进的办法,允许适应性学习和循序渐进的改革;要鼓励自下而上的创新,促进预算管理机构和所有政策部门的能力建设,强调组织性学习和不断的改善。此外,“十四五”时期要将绩效预算管理和财政支出标准化有机结合。在实际工作中,绩效预算管理已经为财政支出标准化奠定了一定基础,而未来随着财政支出标准化的推进,也会为绩效预算管理特别是日常性支出项目的管理提供统一的标杆和范式。两者应形成合力,起到“1+1>2”的效果。
在“十四五”时期,配合税制改革和财政管理制度的完善,还需要适时推进税式支出制度的建立。从税式支出的角度,税收优惠实际上是将政府的收入减少,也可视作一种“财政支出”。因此在税收优惠的制定和执行中,除税收优惠的政策效果外,还应充分考虑相应的财政成本,要使用科学合理的评估、测算、考核方法,设计扭曲少、动力强、科学有效、对财政资金利用效率最高的税制。同时,要建立完善的事前评估和事后考核机制,在政策推行前需要进行充分评估和测算,将政策对纳税人预期和行为的影响、税收政策与产业政策之间的交互影响,以及基层税务机关的执行力度等现实因素纳入考量,打造更科学合理的制度体系,提高政策的现实效率;在政策执行后使用成本效益分析等方法分析政策的效率,对所有“支出”项目进行年度预算、决算,评估支出项目的合理性,对于存在财政资金浪费、长期动力不足的优惠政策要及时调整和终止,对于高效的优惠政策要及时跟进和推广。由此,对税收优惠定期管理,实现优惠项目的长期合理性,可以从另一角度提升财政资源使用效率。
四、提升财政可持续性,建立平衡与稳固的现代财政制度
“十四五”期间,现代财政制度在通过税收等手段激励经济发展的同时,也需要充分考虑各方面的影响,特别是要避免对地方财政造成过大的压力;在“补短板”的同时,也要通过提高优势产业、行业、企业的效率进而扩大税基等方式来稳定财政收入;财政政策要立足新发展阶段的特征,服务于新发展格局,助力国内大循环、国内国际双循环,切实提高市场活力,带动经济发展;各类财税政策要和金融、产业等政策之间做好衔接和协调配合,多管齐下、多措并举,更好地发挥财政的乘数效应。开源节流,以此缓解短期内财政收支压力,实现长期的财政平衡,为国家治理提供稳固的基础。
特别地,“十四五”期间,应进一步健全政府债务管理制度,既有效发挥政府债务融资的积极作用,又坚决防范化解风险,增强财政可持续性。地方政府债务的问题若要妥善解决,必须从根本上缓解地方政府系统性财力不足的问题,同时开好“前门”,才有可能真正堵住“后门”。为此,要进一步完善政府债务管理体制机制,“依法构建管理规范、责任清晰、公开透明、风险可控的地方政府举债融资机制”;要根据财政政策逆周期调节的需要以及财政可持续的要求,合理确定政府债务规模;要完善地方政府债务限额确定机制,完善对地方偿债能力和风险的评价体系,并以评价结果调整地方专项债务的限额。近期,为了缓解地方财政压力(以及其他多方面的政策目标考量),国务院发布了《关于授权和委托用地审批权的决定》(国发〔2020〕4号),下放了土地审批权,一定时期内允许地方使用土地财政进行弥补;同时,也以各种方式暂时略微放松了地方政府举债的限制,但必须完善监控机制,避免出现借机增加隐形债务、盲目扩大政府投资等行为。在“十四五”时期,特别需要从机制体制上做好顶层设计,在制度化的范畴内进行更科学合理的规范调整,“充分发挥中央和地方两个积极性”,健全及时反映市场供求关系的国债收益率曲线,以此促进形成市场化、法治化融资自律约束机制。
当前我国人口老龄化压力较大,对我国社会保障制度设计的科学性和相关基金管理的效率和收益率带来巨大挑战。“十四五”时期能否有效应对社保问题是影响现代财政制度可持续性,能否实现平衡与稳固的重要因素之一。社会保障体系的制度设计,将深度影响预算管理、中央地方政府间的财政关系安排、财政风险,乃至税收制度设计。为此,一方面需要适当提高居民从社保中受益的标准,另一方面需要通过各种方式盘活社保基金,提高收益率,同时也需要积极推进社保领域的相关改革和政策落地,切实助力现代财政制度。
文章来源:《学习与探索》2021年第4期,本文为原为节选。