检测到您当前使用浏览器版本过于老旧,会导致无法正常浏览网站;请您使用电脑里的其他浏览器如:360、QQ、搜狗浏览器的极速模式浏览,或者使用谷歌、火狐等浏览器。

下载Firefox

研究成果

吕冰洋:国家能力与中国特色转移支付制度创新

内容提要:中国“上下相维”的政府治理结构使得国家具有很强的组织动员能力,这种能力推动了中国转移支付制度的创新,使其突破财力不足和效率损失两大制约,已具有很强的理论创新元素:一般性转移支付的逆向激励问题可以通过政绩考核制度得到部分纠正,使其有可能在平衡区域发展中提高整体经济效率;专项转移支付属于“积极均衡策略”,并可部分纠正地方政府偏好错位问题;对口支援和干部派遣是两类特殊转移支付,它与国家能力的建设相互促进。“上下相维”的政府治理结构对转移支付制度也产生不利影响,它使得财政资金配置易偏向显示性公共产品或发出显示性信号一方。增加“分类转移支付”统计分类并扩大规模,可兼顾发挥地方积极性与限定公共支出方向的一对矛盾。


中国作为一个国土面积广袤的大国,地区间发展不平衡问题很突出。为实现区域间均衡发展战略就需要实行强有力的转移支付制度。但是实施转移支付有两大制约,一是中央政府要有充足的财力,二是转移支付“抽肥补瘦”的特点会存在效率损失。为此,中国政府在实践中,不断寻找突破这两大制约的办法,其背后已具有丰富的理论创造元素,它是“中国特色、中国制度、中国理论”的最好注脚。本文剖析在中国特色政府治理结构下,国家能力与转移支付制度建设之间的内在逻辑联系,试图从理论到实践为中国转移支付体系提供一个全面画像。


一、“上下相维”的治理结构中的一对矛盾及转移支付要解决的问题

(一)国家能力与“上下相维”的治理结构

作为具有超大规模和超大社会“两超”特征的中国,国家治理的难度是举世罕见的,而与此同时,中国也具有超长历史,在国家治理方面有着相当丰富的经验。这种国家治理的难度和经验,均会影响当前国家能力的建设,并将国家能力运用于国家治理的方方面面。协调区域发展就是一例。

国家能力的概念最早出现在社会学家和政治学家的著作,随着在20世纪末期制度经济学的蓬勃发展,国家在经济中的作用得到了广泛的重视。中国共产党第十八届三中全会指出,当前中国改革的总目标定位是“推进国家治理体系和治理能力的现代化”,其中暗含着对国家能力建设的重视。那么,国家能力的核心是什么?不同学者有不同解读。吕冰洋、台航(2018)总结认为,国家能力的核心是两个:市场增进能力和组织动员能力。增进市场的功能会促进经济增长,奠定国家发展的物质基础。但仅有市场增进能力还不够,国家还应该有应对危机、实现其战略目标的能力。对中国这样的一个国家而言,提高组织动员能力对国家建设尤其重要。

翻开中国二十五史,可以说每一页都记载着各类危机的发生与应对。历代王朝,无不为应对这些危机而绞尽脑汁,往往是政府的组织动员能力发挥的好,就有助于克服这些危机,发挥的不好,危机就会扩大甚至最终导致王朝覆灭。为提高组织动员能力,古代中国实行了以“郡县制”为特色的自上而下国家治理模式,这种模式从横向比较看,可以说是相当成功的,它保证了国家政权相对稳定和文明延续。

当历史从小农经济时代迈入市场经济时代后,为推动市场经济发展,需要鼓励竞争,鼓励地方政府、社会和个人的自发性和创造精神,此时还需要保持强大的组织动员能力吗?笔者认为,市场力量越是被充分动员起来,就越是需要政府有良好的组织以维持社会的稳定与市场的运转。2020年新冠疫情蔓延全球,以美英为代表的发达国家的表现令人大跌眼镜,之所以如此,从国家能力的观点看,这些国家过于重视通过鼓励个人自由来增强市场功能,而对国家组织动员能力的建设不足。中国抗疫成功得益于高效的组织动员能力,而它的制度基础,在于党的领导下的全国一盘棋体制。

那么,这种治理结构的典型特征是什么呢?用北宋中期著名史学家范祖禹的话说:“上下相维,轻重相制,如身之使臂,臂之使指”。笔者认为,“上下相维”抓住了中国国家治理的核心结构,那就是上级政府与下级政府在权力结构上呈交叉状态,一方面,下级政府要靠上级政府权力授予来行使政府职能,另一方面,上级政府又时时制约着下级政府职能行使方向。与强调分权、强调自治的国家治理结构相比,这种治理结构使得国家具有高效的组织动员能力,正如范祖禹所言“如身之使臂,臂之使指”。但同时,在内部治理中,不可避免地出现政府间大量权力交叉问题,也不可避免地要协调各级政府目标与辖区居民目标的一致性问题。转移支付制度自然镶嵌在这种治理结构中,要理解中国转移支付制度,也必须从这个治理结构入手分析。

(二)“上下相维”治理结构中的一对矛盾

凡事都有两面性。自上而下的领导体制虽然有助于提高组织动员能力,但是同时,它容易产生的问题是,地方政府执政行为容易导向为服从上级目标,而对当地居民需求回应有所不足,由此产生笔者曾指出的辖区居民偏好与地方政府偏好错位问题(吕冰洋,2019)。举例来说,当地方政府得到一笔转移支付资金,它将如何使用呢?一种方式是将资金用于短期能见出成效的投资项目上,另一种方式是将资金用于当地居民迫切需要、但是短期见不出成效的教育事业上。当上级政府的导向是以经济发展为中心时,地方政府在资金配置上容易选择前者。因此,这种体制容易产生一对矛盾:强化自上而下的领导体制会提高国家组织动员能力,会同时也会产生“政府偏好错位”现象。

国家能力建设就要解决好这一对矛盾,一方面要保持国家高效的组织动员能力,同时,又要通过各种制度建设来纠正“政府偏好错位”现象。那么,解决这对矛盾的思路是什么呢?一方面,要通过政治体制建设和党的建设来强化组织动员能力;另一方面,要通过合理的机制设计,让地方政府执政行为能够呼应当地居民的需要。这种机制设计,很大程度上会落脚在财税体制建设上,例如,如果地方政府主要财政收入来自对生产性税基的征税(如企业所得税),那么地方政府会积极想办法吸引企业投资,注意力会放在企业而不是居民身上。而如果财政收入主要是通过房地产税、一般消费税这样具有受益性的税种来征税,那么地方政府从扩大税基角度考虑,会积极回应居民需要,进而提供好的公共服务。

(三)“上下相维”治理结构中转移支付制度要解决的问题

中国这种“上下相维”的治理结构的影响是全方面的,它自然也会反映在转移支付制度建设上。转移支付不是简单地将资金从发达地区转移到欠发达地区,它要解决两个重要问题。

第一个问题,怎样既能节省财力又能实现平衡地区发展目标?一般认为,建立转移支付制度需要中央政府拿出大笔的财政资金给欠发达地区,但是,从建国到1994年分税制改革,中央财政一直处于紧运行状态,很难抽出更多资金用于平衡地区差距。我国直到1994年分税制改革才逐渐建立起转移支付制度。即使是分税制改革后,中央政府财力变得充足,经济建设和民生保障仍需要大量的财政支出,中央政府仍需要考虑在节省财力的情况实现平衡地区发展的目标。

第二个问题,怎样在平衡地区发展中避免转移支付的效率损失?转移支付是一种“抽肥补瘦”的制度设计,它从发达地区抽走资金到欠发达地区使用,这一方面会抑制发达地区发展经济积极性,另一方面,欠发达地区发展越好,得到的转移支付就会越少,这也会产生逆向激励。

解决这两个问题很难在传统的转移支付理论中找到答案,而中国转移支付制度依托国家能力,在一定程度上很好地解决这两个问题,但也遗留了一些问题。正因为如此,需要从国家能力角度剖析中国转移支付制度创新性实践,并发现其背后的理论逻辑。


二、一般性转移支付制度建设:在平衡中提高效率

从转移支付制度发展历史看,改革开放后很长一段时间,在“两个大局”和“效率优先”思想的指导下,转移支付制度建设基本付诸阙如。1994年分税制改革后,中央政府财力大大增强,“两个大局”逐渐由“沿海优先发展”向“沿海拿出更多力量来帮助内地发展”转变,转移支付制度在平衡地区差距中起着重要作用。目前,我国转移支付分为一般性转移支付、专项转移支付两大部分,两者分别占中央财政支出的比重为61%和6.9%。据测算(吕冰洋等,2021),2016年转移支付缩小地区财力差距的程度为51.8%。下面剖析一般性转移支付制度的理论逻辑。

(一)一般理论:一般性转移支付的效率损失

一般性转移支付用来弥补地区财力差距,为解决地方财力不均衡而设立的转移支付,不能给地方设置资金使用条件,地方对这类资金的使用方向有充分的自主权,因而这里转移支付又称为无条件转移支付,现实中称为均衡性转移支付。不过,在当前中国转移支付统计口径中,一般性转移支付并不都是无条件转移支付,甚至有不少属于专项转移支付性质,但为了理论分析方便,本文仍称之为一般性转移支付。大量研究认为,一般性转移支付制度在平衡地区差距的同时,不可避免带来一些效率损失。

第一,转移支付先天存在逆向激励问题。一般性转移支付制度设计是转移支付规模与地区自有财力负相关,也就是说,越发达地区得到的转移支付越少,越不发达地区得到转移支付越多,它自然会降低了地区发展经济动力(Zhuravskaya,2000)。

第二,转移支付会刺激地方政府支出规模扩张。在转移支付实践中,人们发现,中央政府拨付的钱导致地方政府支出增加程度,一般大于本地政府税收增加带来的支出增加程度。也就是说,转移支付容易刺激地方政府支出规模扩张。为什么会是这样?经济学家给出三种解释。第一种解释是“财政幻觉”(Oates,1979)。由于转移支付资金来自别的地方,地方政府认为转移支付资金是没有成本的,或者说即使意识到,也会以为成本低于征税带来的经济成本。第二种解释是官员追求“预算权力最大化”的影响(Filimon,et.al,1982)。官员的权力与手里掌握的财政资金相关,官员为了增加自己的权力,不会将转移支付资金用于给当地私人部门减税,而是用于增加公共支出。第三种解释是“利益集团影响”(Dougan and Kenyon, 1988),利益集团的游说会影响转移支付资金的分配,他们会促使政府将转移支付资金用于他们所期待的项目上,由此导致政府支出增加。

(二)均衡性转移支付的作用:在平衡中寻求激励

根据以上分析,传统理论认为转移支付的作用在于公平,但肯定会降低经济效率。事实真的如此吗?这是一个重要理论问题,对它的回答涉及转移支付的大方向定位。根据笔者与合作者的理论和实证研究(吕冰洋等,2021),转移支付并不意味着降低总体经济效率。在以下两种情况下,以“抽肥补瘦”为特征的转移支付会带动整体经济产出提高。

第一,欠发达地区比发达地区更偏好经济增长

地方政府有多种发展目标,这些目标大致可归为经济增长与民生水平提高两大类。为推动经济增长,地方政府就要将更多资源用于政府投资或推动民间投资上;为提高民生水平,地方政府就要将更多资源用于教育、医疗、公共卫生、城市治理等。地方政府资源是有限的,当将资源用于经济性基础设施建设时,会比较有利于经济增长;而用于民生性支出时,会有利于提高居民福利,但是对经济增长的拉动作用可能就会下降。

于是,我们自然得出一个结论:如果欠发达地区比发达地区更重视经济增长,或者说,发达地区对教育、医疗等民生性支出的偏好更强,那么增加对落后地区的转移支付会带来总体经济的增长。这样,转移支付在平衡地区发展的同时,也具备激励的功能,通过增强落后地区的发展能力,转移支付有助于实现更公平、同时更有效率的经济增长。

那么,在什么样的情况下,欠发达地区对经济增长的偏好会强于发达地区呢?笔者认为有两种情况,一是经济发展进程的影响,二是干部考核制度的影响。

一是经济发展进程的影响。在经济发展水平较低的时候,人们会比较关注经济增长,而当经济发展到一定阶段后,人们会更关心养老、医疗、教育等水平的提高,这实际上也是与人民在不同历史阶段的公共需要变化有关。对此,罗斯托(Rostow,1971)提出了财政支出增长的“经济发展阶段论”,按照此理论,东部发达地区的地方政府会逐渐将资源从推动经济增长转于促进民生水平提高,这样,欠发达地区对经济增长的偏好就会高于发达地区。

二是干部考核制度的影响。地方政府官员与企业家、居民不同,较少受先天的偏好影响,他们的偏好来自官员任免和考核制度。在“上下相维”的治理结构中,上级政府可以通过干部考核制度进行官员政绩评价,也就是影响官员的施政偏好。现实中,为缩小地区经济差距,中央政府可以对不同地区的干部政绩考核实行区别对待,如对欠发达地区干部更重视他们在推动经济增长方面的表现,对发达地区干部更重视他们在推动民生发展方面的表现。

那么,在实践中,上级政府是否真的可以设计下级政府差异化偏好来引导政府支出方向呢?根据公开文件,我国部分省份的确会根据地区发展程度采取了差异化的考核办法,比如,贵州省2013年测评市县经济发展情况时区分了“经济强县”和“非经济强县”,其中“经济强县”的地区生产总值增速指标、固定资产投资增速指标、工业增加值增速指标的权重设置要低于“非经济强县”;2014年贵州省进一步将测评单位分成了“经济强县”、“非经济强县”、“国家扶贫开发工作重点县”三类,其中“非经济强县”的部分经济考核指标权重最高,而“国家扶贫开发工作重点县”更侧重于高效农业或生态产业考核指标;2015年河南省在第一产业增加值比重较高的地区赋予了固定资产投资总额及增速指标更高的权重。换言之,在发展经济还是改善民生、优先发展第二产业还是第三产业这些问题上,各地方政府自身是没有先天偏好的,但是地方政府在考核制度的激励下,会更有动机去完成权重更高的考核指标。因此各级政府的行动偏好可以由考核体制来引导和实现,这就在一定程度上构成了一般性转移支付整体上具有效率一面的制度基础。

第二,欠发达地区整体资本的边际回报率高于发达地区

根据经济增长理论关于生产函数的设定,经济产出主要由资本、劳动和技术决定,资本和劳动的边际回报率是递减的。如果落后地区的资本产出弹性、人力资本产出弹性高于发达地区,那么从发达地区转移资金到落后地区就会带动整体经济增长。这种情形正象国际经济学理论所讲,发达国家在资本边际回报递减到一定程度之后,就会流向欠发达国家追求更高的资本回报,在资本流动过程中,发达国家和欠发达国家的经济差距会缩小。当然,现实中区域经济发展情况是千差万别的,在承认东部地区大城市圈仍在相当长时间内存在规模收益递增的可能同时,也不能否认一些欠发达地区资本回报率高于发达地区的可能,这需要更深入的实证分析才能回答这个问题,这里只是从理论上分析转移支付是何以能产生全局效率的。

除此之外,传统发展经济学家所强调的“第一推动力”理论也是重要的理论支撑。发展经济学家认为,落后地区发展经济最大的问题在于没有第一推动力,缺乏资本且经济风险较大,要走上发展的道路,一定要有某种推动力量使其超越低水平均衡陷阱这一临界水平,才能使经济发展产生质变,对落后地区来说,中央政府给予的转移支付正是这样的第一推动力。

根据前面分析,可以总结出关于一般性转移支付的理论命题:虽然一般认为转移支付对经济增长存在负向激励效应,但是如果欠发达地区比发达地区更注重经济增长或者资本回报率更高,那么转移支付均等化力度提高,有可能会带来总体经济效率的提升(即经济增长)。


三、专项转移支付:偏好错位下的积极均衡策略

传统理论认为,专项转移支付的作用是解决公共产品提供的外部性问题。例如,甲地区交通建设不仅会让甲地区企业和居民受益,而且会让乙地区企业和居民受益,此时甲地区财政支出按局部地区边际收益等于边际成本原则来决策就不是最优的,中央地区给甲地区一笔用于交通支出的专项转移支付后,会激励甲地区按全局边际收益来改善交通基础设施。

但是,专项转移支付在中国还有它另外的理论逻辑,那就是可以在一定程度上纠正地方政府偏好错位现象。为说明这点,我们可以把地方政府的偏好分为两类,由此对应着两类财政支出。一是经济偏好和生产性财政支出,当地方政府比较重视经济发展时,经济发展的主要推动力来自企业产出增加,地方政府会将财政资金用于交通建设之类的经济性支出;二是民生偏好和民生性支出,当地方政府比较重视教育、医疗等为代表的民生改善时,地方政府会将财政资金用于民生支出。

地区发展差距也分为两种,一是经济发展水平差距,二是公共服务差距。中央政府均衡地区发展差距的目标也分为这两种,不同目标使得中央政府做出的选择也不同。下面分别进行分析。

第一,中央政府目标:缩小地区经济发展水平差距

中央政府为均衡地区经济发展,可采取以下两种措施:一是加大一般性转移支付的均等化力度;二是加大对欠发达地区政府生产性支出的专项转移支付。

这两种措施的效果有何区别?改变一般性转移支付力度的传导机制是:欠发达地区财政收入增加→用于生产性支出→财政支出发挥正外部性→经济增长。但是,一般性转移支付会产生两个问题:一是前文所讲的逆向激励,经济越发展得到的转移支付越少,地方政府会降低发展经济的动力;二是地方政府有可能不将财政资金用于能够促进经济增长的方向。在这种情况下,一般性转移支付难以产生均衡地区经济差距的效果。

与之相比,专项转移支付的好处是,中央政府可以直接限定资金用途,达到拉动欠发达地区经济增长的效果。例如,2000年《国务院关于实施西部大开发若干政策措施的通知》强调,加大对西部地区的基础设施建设投资力度,在原有基础上增加对西部地区的财政转移支付,特别是专项转移支付方面向这些地区倾斜,同时大型的重点项目也向西部倾斜等,将西部地区建成一个经济繁荣、社会进步的新西部。这样的专项转移支付无疑会大大推动西部地区经济发展。

第二,中央政府目标:缩小地区公共服务差距

假如中央政府目标是缩小地区公共服务水平的差距,那么增加一般性转移支付的作用机制是:从发达地区抽走更多资金→发达地区经济发展积极性下降→发达地区经济发展水平下降→税收减少→民生投入减少→发达地区公共服务水平下降;对欠发达地区而言:一般性转移支付资金增加→财政收入增加→如果将资金用于民生投入,那么公共服务水平提高。而增加专项转移支付的作用机制是:提高欠发达地区的民生专项转移支付→欠发达地区民生投入增加→欠发达地区公共服务水平上升。

可以看到,专项转移支付的作用比较直接,一般性转移支付的作用机制比较间接,笔者与合作者的研究中曾用数理模型证明了这一点(吕冰洋等,2018)。并且,一般性转移支付无法解决地方政府偏好错位问题,例如,当地居民期待是改善医疗条件,而地方政府注重的是政府投资带动经济增长,那么增加一般性转移支付不能及时达到缩小地区公共服务差距的效果。

综合以上分析,可以得到关于专项转移支付的理论命题。专项转移支付除了解决公共产品的外部性问题,也是解决上下级政府间、政府与居民之间的偏好错位问题的手段,相对于一般性转移支付所可能产生的逆向激励而言,专项转移支付可以称为“积极均衡策略”。


四、对口支援和干部派遣:国家能力支持下的特殊转移支付

在本文引言指出,中国解决地区发展不均衡问题时,要考虑的一个问题是,在政府间财力紧缺的时候,怎样既能节省财政资金又能缩小地区发展差距?这个问题一定从建国起就萦绕在领导人头脑中。为解决这个问题,中国创造性地发明了两种制度:对口支援和干部派遣。

(一)对口支援:中国特色的横向转移支付

什么是对口支援?石绍宾和樊丽明(2020)给出定义:“我国现阶段的对口支援是由上级主要是中央政府主导,经济发达地区政府给予边疆民族地区、欠发达地区、特殊困难地区或重大建设工程项目地区的政治、经济、文教科卫等支持,旨在缩小地区差距,促进经济发展,维护民族团结,保持国家稳定。”

对口支援的援助方式至少在建国后不久就已经存在,但直到1979年才以国家政策的形式正式确定下来。当时国务院副总理乌兰夫指出“根据党中央的指示,国家将加强边境地区和少数民族地区的建设……国家还要组织内地省、市,实行对口支援边境地区和少数民族地区。”之后,对口支援被广泛运用到边疆民族地区治理、灾后救援、应对突发重大事件、东西部扶贫协作、重大工程建设、医疗教育公共服务均等化等现代国家建设的方方面面。国内不少学者研究“对口支援”制度的运作机制时,称它是一种中国式横向转移支付(钟晓敏和岳瑛,2009;石绍宾和樊丽明,2020)。

值得注意的是,对口支援既是横向转移支付的一部分,也是国家能力建设的一个组成部分。它的作用有三:一是强化国家认同,“对口支援实践着力于通过边疆的建设和开发强化边疆地区的国家认同”(周光辉,王宏伟,2020)。二是推动地区间合作,“近年来,对口支援向对口合作发生转向,支援方政府和受援方政府的关系从单向的‘政治性馈赠’向双向的‘礼尚往来’转变”(郑春勇,2018)。三是强化中央权威,中央政府在对口支援制度中起着绝对主导作用,有助于在全国范围内建立一种政令统一、服从大局的政治秩序。

(二)干部派遣:以人为主的转移支付

所谓干部派遣,是指通过行政手段,从发达地区抽调干部到欠发达地区,或者从欠发达地区抽调干部到发达地区,使得欠发达地区能够得到发达地区的人才支持,并使得发达地区发展经验能够外溢到欠发达地区,从而起到平衡地区发展差距的作用。在教科书中,转移支付指的是资金转移,但是转移支付的本质不在于形式,而是在于这三个特征:1.国家或中央政府主导;2.资源的非对等转移;3.以平衡地区发展为目标。干部派遣完全符合这三个特征,如果将传统的以财力协调为主的转移支付制度称之为以财为主的转移支付,干部派遣制度可以称得上以人为主的转移支付。它广泛存在于省内、省际间、央地之间乃至国企与政府间的援助工程与项目中。

就具体形式而言,干部派遣主要包含于对口支援、领导干部交流任职和干部挂职锻炼三种形式之中:一是对口支援,它是人力和物力的横向转移,前面已分析物力转移可以称得上横向转移支付,而干部派遣集中体现在干部的横向流动上;二是领导干部交流任职,包括调任、转任和挂职锻炼三种形式;三是一般干部挂职,它与领导干部交流任职的最大不同在于,挂职干部还属于派出单位的人员,占用派出单位的编制且一般而言期满后仍回原工作地原单位,而领导干部交流任职则通过调任与转任改变了与原单位的人事关系。

干部派遣在推动区域间协作和发展的作用虽然难以量化,但是它是实践中证明是行之有效的制度,且被政府一直鼓励和提倡。例如,2006 年8 月,中共中央颁布《党政领导干部交流工作规定》明确指出干部交流的目的之一是促进经济社会发展,并强调“地区之间的干部交流,重点围绕国家经济社会发展战略和人才战略、地方经济社会发展布局和支柱产业及重大项目建设进行”。再如,2018年11月中共中央和国务院《关于建立更加有效的区域协调发展新机制的意见》指出“进一步加强扶贫协作双方党政干部和专业技术人员交流,推动人才、资金、技术向贫困地区和边境地区流动,深化实施携手奔小康行动。”“进一步深化东部发达省市与东北地区对口合作,开展干部挂职交流和系统培训,建设对口合作重点园区,实现互利共赢。”

对口支援和干部派遣这两种制度背后,是大量干部秉持“打起背包就走”的精神,离开家乡到陌生地区奉献的事实,这要依托强大的国家组织动力才能实施。这种制度很难为别的国家所仿效,例如,美国较富的州是加州,较穷的州是缅因州,美国联邦政府有可能命令加州对口支援缅因州吗?

根据前面分析,可以总结出关于特殊转移支付的理论命题:对口支援和干部派遣是两类特殊转移支付,它们在协调区域发展中起着重要作用,它的实施前提是国家具有强大的组织动员能力,而这两类制度本身也推动国家能力建设。


五、转移支付存在问题与改革方向

(一)转移支付制度存在问题

1.一般性转移支付存在的问题

近年来,我国对一般性转移支付制度频频进行改革,其规模不断增加,结构不断优化。从理论及世界各国经验看,一般性转移支付最容易产生的问题是,它按地区经济、财政收入等因素分配资金,这样经济发展水平越低、财政收入越少的地区,得到的一般性转移支付越多,也就是说,它对地方经济和财力建设有逆向激励作用。不过,这是一般性转移支付制度本身的先天缺陷,并不是中国独有问题。除了这种逆向激励作用,“上下相维”的治理结构对一般性转移支付产生着不小影响。

第一,资金支出方向倾向显示性公共产品

对于一般性转移支付,地方政府具有资金使用的充分自主权。地方政府在配置资金时,有两个大的支出方向可供选择:一是财政支出有利于显示出他的政绩,例如,城市改造、GDP增长等;二是财政支出不能马上显示出他的政绩,但可有效改善居民福利,例如,中小学教育水平提高、让农民脱贫等。由于地方官员的政绩评价主要来自上级政府,地方官员的任期相对较短,地方官员容易将一般性转移支付资金配置到那种容易被观察到、且在政绩评价中占有较大比重的公共产品,即“显示性公共产品”(吕冰洋,2018)。

第二,省级政府干预影响资金配置效率

按现行财政体制安排,一般性转移支付仅在中央政府与省级政府间进行划分,中央财政先将转移支付资金拨付到省级财政,省级财政再向地县级财政拨付,这样,省级政府实际上充当了一般性转移支付资金配置的枢纽角色。一般性转移支付的主要作用是均衡地区财力水平,但是从地级和县级政府角度看,他们获得的转移支付资金包含了中央对省以下(含省本级)、省级政府对省以下两部分,这使得地县两级政府往往搞不清楚转移支付是来自中央还是省级,甚至统一理解为“从省上下来的”。由于各省财力水平差异较大,在东部富裕省份,省本级政府会比西部省份拿出更多资金用于对下转移支付,这实际上是对中央政府转移支付的均衡效果的一种对冲,整体上降低了一般性转移支付的效果。

2.专项转移支付存在的问题

专项转移支付的效率损失在于信息不对称导致资金错配。专项转移支付是按项目设计、中央政府严格指定资金用途、地方政府必须依照中央政府的要求,将资金用在事前约定的公共支出上。在中国这样的超大型经济体中,专项转移支付需要经过项目层层申报、资金层层下达、监督层层执行三个关键环节,政府层级多,信息传递链条长,很难避免信息损失或扭曲,最终使得专项转移支付资金错配。

由于上下级政府间存在强烈的信息不对称,下级政府就必须向积极向上级政府发送信号,使得上级政府在众多信息中做出有利于增加他们专项支付资金的决策。下级政府发送信号有两种类型。

一是提高信息传递的密度。上级政府面对众多下级政府的众多信息,难以有效地甄别信息真假,以及有效地提取信息。为此,下级政府的策略就是提高信息传递的密度,让他们的信息在信息海洋中凸显出来。一个典型事例是,中国地方政府在争取中央政府各部委专项转移支付资金时,经常派人员到北京主管部门活动,即我们常称的“跑部钱进”现象。

二是简化信息形式。下级政府常用的办法是贴上某种标签,例如“贫困县”,这样会简化信息,让上级政府不用花过多精力来甄别信息。我国几乎每个县(市)头上都贴着一些标签,例如扶贫开发重点县、粮食生产大县、生态建设示范县、“奶牛之乡”、“水稻之乡”、 “白瓜子之乡”、“版画之乡”等等。下级政府贴着这些标签,可以有利于他们吸引上级政府的注意,并争取相应的转移支付资金。

(二)“上下相维”治理结构对转移支付影响总结

根据前文分析,转移支付制度是嵌入在有中国特色的“上下相维”政府治理结构的,在制度运行中可以说是利弊并存。

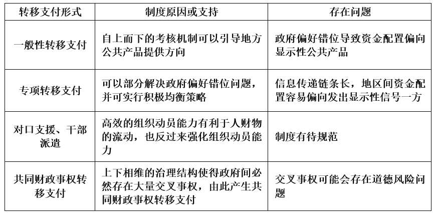
就一般性转移支付而言,它的好处可以实行严格的自上而下的考核机制,引导地方公共产品提供方向,进而影响地区均衡发展程度,它的弊端是会存在一定程度的政府偏好错位,由此导致资金配置扭曲。就专项转移支付而言,它可以一定程度上匡补一般性转移支付由政府偏好错位问题所产生的不足,同时,可以根据中央政府均衡目标而实行积极均衡策略,它的弊端是大国多级政府间信息传递链条过长,地区间资金配置偏向发出显示性信号一方。

对口支援和干部派遣是两类特殊的转移支付,它依托于国家高效的组织动员能力才能得以实施,它本身也是国家能力建设的一部分,但其制度有待规范。值得注意的是,2019年我国在“一般性转移支付”中增加了“共同财政事权转移支付”这一项,规模达31903亿元,它与理论上带有无条件转移支付性质的一般性转移支付有很大区别,实际上不少是原来专项转移支付平移过来。笔者认为,共同事权转移支付之所以产生,是由于“上下相维”的治理结构必然使得政府间存在大量交叉事权,与之相关的支出责任归属问题产生了共同事权转移支付。但同时,交叉事权中所涉及的政府职责较多,政府间难免存在信息不对称现象,政府间事权划分不可能完全清楚,由此可能会产生相应的道德风险问题。但共同事权转移支付是新生事物,其运行效果有待在实践中进一步观察。

“上下相维”治理结构对中国转移支付制度的影响见表1。

表1  “上下相维”治理结构对中国转移支付制度的影响

(三)分类转移支付的作用

不论是一般性转移支付还是专项转移支付,都为我们所熟知,但是还有一类转移支付——分类转移支付——是应该引起我们注意的。所谓分类转移支付(或称分类拨款),它是规定资金使用方向但不指明具体用途的转移支付,其资金用途不被限定于某一具体的公共项目,而是限定在某一大类公共服务(如教育、医疗等),因此资金用途虽有限制但却较为宽泛。与一般性转移支付相比,分类转移支付可以锁定政府支出的大方向;与专项转移支付相比,分类转移支付使得地方政府在资金运用上有更大的自主权。岳希明和蔡萌(2014)认为,用途指定较为宽泛且按因素法分配资金的分类转移支付不仅有利于促使地方政府行为与中央政府的治理目标相匹配,并且有助于提高地方政府的治理能力,因而应成为我国专项转移支付制度改革的主要方向。笔者赞同这一观点。

三类转移支付的比较见表2。

表2  三种转移支付比较

实际上,分类转移支付在我国已经有广泛的应用。在2019年转移支付口径调整之前,中央政府对一般性转移支付分类与统计中,有好几类转移支付的性质就属于分类转移支付,比如说:城乡义务教育补助经费,限定资金用途为教育;成品油税费改革转移支付,限定资金主要用途为交通;基层公检法司转移支付,限定资金用途为公检法司;基本养老金转移支付,限定资金用途为养老保障;城乡居民医疗保险转移支付,限定资金用途为医疗保险。2019年转移支付口径有了非常大的调整,取消了以上口径,但仔细观察2019年在“一般性转移支付”条目下设的“共同财政事权转移支付”,其中有小部分有分类转移支付的性质,如基本养老金转移支付、城乡居民基本医疗保险补助。但是“共同财政事权转移支付”更多的属于专项转移支付性质,如与教育相关的转移支付就有5项,与农业发展相关的转移支付也有5项。如果进行分类转移支付管理的话,应该仅设“教育类”、“农业类”转移支付一项,地方政府在将资金限定于教育或农业用途下,具有高度自主权。如果上级政府希望严格锁定地方财政支出方向,那么可以通过完善政绩考核办法或专项转移支付来解决。

不过,由于理论界缺乏对分类转移支付的深入分析,这导致实践中分类转移支付身份不明的问题。因此,建议财政转移支付预算口径中,单列“分类转移支付”一项,使其与一般性转移支付和专项转移支付区分开来,这样正本清源,既便于理论分析,也便于实践操作。


六、总结

中国转移支付制度建设依托“上下相维”的政府治理结构,在实践中产生不少创造性的做法。“上下相维”的治理结构一方面使得政府具有强大的组织动员能力,另一方面可以通过自上而下的考核来引导财政资金使用方向。由于这两种特点,中国转移支付制度体系具有浓郁的中国特色,其中隐含着转移支付理论的创新。主要结论为:

第一,一般性转移支付虽然存在逆向激励,但是在一定条件下,从整体上看未必会降低经济效率。这种条件是:一是欠发达地区资本边际回报率高于发达地区;二是欠发达地区政府对经济增长的偏好高于发达地区,而这种偏好可以通过干部考核制度加以引导。依靠干部考核制度的支持,可以在一定程度上回答“怎样在平衡地区发展中避免转移支付的效率损失”的问题。

第二,自上而下的治理体制,可能出现地方政府与辖区居民间的偏好错位问题,专项转移支付是能够较快解决地方政府偏好错位的重要制度安排,它会锁定政府支出和公共产品提供的方向,改变欠发达地区基础设施或公共服务供给状况,可以称为“积极均衡策略”。

第三,我国实行两类特殊转移支付:对口支援和干部派遣。这两类转移支付既需要依托国家强大的组织动员能力来实施,而其本身也是国家能力建设的组成部分。这两类特殊转移支付回答了“怎样既能节省财力又能实现平衡地区发展目标”的问题,是国家组织动员能力在协调区域发展问题上的运用。

第四,“上下相维”的治理结构对转移支付制度也产生不利影响。就一般性转移支付而言,政府偏好错位导致资金配置偏向显示性公共产品;就专项转移支付制度而言,多层级政府间信息传递链条长,地区间资金配置偏向发出显示性信号一方;就共同事权转移支付而言,交叉事权可能会存在道德风险问题。

第五,“上下相维”治理结构中,分类转移支付可以兼顾调动地方积极性与解决政府偏好错位问题,应该在一般性转移支付和专项转移支付口径之外,单独列一个“分类转移支付”口径,并扩大其规模。


文章来源:《经济社会体制比较》2021年第6期。


Baidu
map