吕冰洋等:中国省市财政预算偏离的规律与成因
时间:2020-07-22一、为什么要关注预算偏离? 国家治理能力很大程度上取决于预算能力,预算能力指代国家汲取和使用财政资源的能力,这种能力表现在包括总额控制、配置效率和管理效率在内的公共预算基本职能和目标能否实现。其中,总额控制涉及从政府预算到决算的完整过程,是“每个预算体系的基本目的”,旨在对预算和决算进行“强制性的公开比较”。换句话说,决算执行的结果应尽量与预算编制保持一致,预决算产生偏差会对政府行为产生程度不同的冲击,进而会影响各项公共事务的提供。因而,政府预决算偏差是国家预算能力大小的外在表现。 由于中西方政治制度和预算体系的差异,国外学者侧重于预测偏差研究(尤其是收入预测),认为收入预测偏差源于“非故意错误”和“政治操纵”, 前者包括预测方法不准确和数据不足、经济周期难以预期,后者包括党派周期、选举周期的影响,此外还有预算规则和财政法律等因素。而关于支出预算偏差、执行环节中的预算调整两方面的研究较少。与国外集中在预算偏差预测方面相比,国内学者研究角度更加多样。在高培勇(2008)呼吁关注预决算偏离度之后,学界从预算编制、执行、监督、财政制度和经济影响等方面入手,相关的成因研究不断涌现,可大致总结为预算管理本身、财政管理体制、外部监督和偶然因素四个方面。 国内文献关于预算偏离研究存在两点不足。一是研究工作主要集中在全国层面对预算偏离(本文也使用该说法,称政府预决算偏差为预算偏离)的理论分析和描述性研究,深入到省市层面预算偏离成因的实证研究非常稀少;二是由于统计口径问题,文献对预算偏离客观规律的把握尚有不足之处。其主要原因均是缺乏省市层面预算偏离的完整数据,准确刻画预算偏离还有一定距离。现有文献使用《中国财政年鉴》收录的预算调整数计算的偏离指标,囊括了预算调整以后的所有偏差,测算的其实是预算调整后的窄口径预算偏离,也就是最终预算的“完成度”指标。而完整的预算偏离应使用年初预算数和最终决算数计算以包含预算调整前产生的偏差。因为根据新《预算法》,年初预算数是在预算编制环节产生、在预算审查和批准环节由同级地方人民代表大会审议通过的数字,而预算调整数是在年中(往往是六至九月)的预算调整环节经由同级地方人大常委会审查批准。因此,使用年初预算数和最终决算数计算的预算偏离,更能够刻画地方政府完整财政年度内预算和决算行为。 本文测算了中国全省层面和全市层面(以下简称省级、市级)的一般公共预算偏离状况,在此基础上实证检验了预算偏离的成因(实证部分参见全文)。相比于既有研究,本文的研究价值在于以下两点:第一,本文完善了省市预算偏离数据测算的基础性工作。就我们所掌握的文献看,本文是首次测算完整意义上的省市预算偏离的状况,相比于全国层面分析,样本更丰富、偏离刻画更完整;第二,本文测算的结果有助于理解省以下财政体制问题,并为我国预算体系改革提供参考。预算过程不仅是一门“技术”,而且是关系到政府权力分配的政治过程。这种政治过程的结果是公共预算反映了政府活动的范围、内容和政策导向,而预算偏离反映的则是中央和地方政府之间、省与市县政府之间的“讨价还价”和策略互动。省市政府预算与决算的偏离是地方政府间权力和责任分配结果的直接体现,因此本文的测算结果能够帮助理解省以下财政体制问题。《关于2019年中央和地方预算执行情况与2020年中央和地方预算草案的报告》中,直指上年“部分项目预算执行与预算相比变动较大,预算执行不够严肃”,并要求本年度“强化预算约束,坚持先有预算后有支出,严格控制预算追加事项”,本文研究有助于发现预算偏离成因,为加强预算管理提供参考。 二、预算偏离度量方法 财政收入预算偏离和支出预算偏离(以下简称收入偏离和支出偏离)的计算办法为:


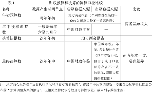
财政预算和决算有几种测算口径,包括:(1)年初预算数。它是省市财政厅年初在地方本级人民代表大会上报告并经过审查和批准的当年预算数;(2)年中预算调整数。预算在实际执行过程中,经常需要根据实际情况进行调整,调整预算要报地方人大常委会审查批准;(3)决算快报数。它由省市财政厅次年年初在地方两会上报告;(4)最终决算数。它是省市结算对账后的定稿数,公布时间较晚。从数据比较看,年初预算数和预算调整数相差很大,决算快报数和最终决算数基本一致。

考虑到预算调整数已经是每年财政运行半年以上后的数据,它不能准确反映年初政府所做的全年财政安排,因此应该用年初预算数代表财政预算。最终决算数与决算快报数尽管差异不大,但它是经过严格财政核算后的数据,因此应该用最终决算数代表财政决算。根据以上理由,本文用最终决算数与年初预算数比较测算预算偏离。
本文测算的省级预算偏离样本为1994-2017年31省(自治区、直辖市)。由于计量单位、小数位保留等原因,省份样本中预决算相差的绝对值小于0.01亿元的视为没有发生偏离。天津市2000-2006年的收入年初预算数口径为全市财政收入总预算,按照分税制财政体制关于中央和地方财力分配的规定,包含了上缴中央财政的部分,导致统计口径不一致,因此剔除了这部分收入偏离样本。同时,文章也剔除了北京市1994年和1995年的样本。
本文测算的市级预算偏离样本为2008-2017年252个地级市(不包括直辖市以及直辖市下辖区县。本文也整理了2007年以前全市层面预算偏离数据,但受限于公开的城市数量过少,样本缺失严重,每年均不足100个样本,2005年以前甚至不足40个样本,纳入这部分样本可能会产生严重的判断偏差)。由于报告可得性原因和报告口径有差异的影响,我们收集整理到的地级市数量不足343个,并且部分地级市在某些年份存在观察值缺失的情况。数据处理方面,预决算相差的绝对值小于0.01亿元的样本同样视为没有发生偏离。对于最终决算数,《中国城市统计年鉴》有34个样本的收入偏离数据和7个样本的支出偏离数据与地方两会报告中的决算快报数有较大差异。其主要原因是这些样本在年鉴中记录的是囊括了上缴收入部分的财政总收入口径,而非地方一般公共预算收入口径,因此我们参照预算执行报告和各市财政厅披露情况进行了调整。
三、省级预算偏离的一般规律 1、预算收入偏离与支出偏离比较 根据本文测算结果,1994-2017年省级收入偏离和支出偏离的平均值分别为9.3%和28.6%。图1展示了1994-2017年省级一般公共预算收支偏离平均值的变化情况。从中可见,较长时期内预算偏离都处于“超收”和“超支”态势。平均来看,收入偏离历年均小于20%(除1994年外),2014年后甚至降至5%以下,支出偏离多数年份低于40%,2014年以后降至20%以下。仅1994年支出偏离略高于收入偏离,此后支出偏离平均值均显著高于收入偏离。由此我们得出预算偏离的规律1。 规律1:省级预算偏离处于较长时期的“超收”和“超支”态势,且支出偏离普遍高于收入偏离。

2、预算偏离的阶段性变化
第一,收入预算偏离的阶段性变化。图1可知,(1)1994-1999年快速下降。这可能得益于1994年《预算法》的出台,它第一次实现了预算立法并对预算的编制、审批、执行和监督做出了规定,同期进行的分税制改革明晰了政府间财政分配关系,它也可能有助于缩小预算偏离。(2)2000-2011年呈波动上升趋势。这期间多数年份收入偏离的各省平均值达到10%以上,猜想其重要原因是政府间税收分配政策的不断调整,以及《预算法》暴露出法律不完善和人大监督不足等的直接影响。(3)2012-2017年呈现逐年下降态势,2016年甚至达到-0.8%。猜想其中影响因素有三:财政收入计划的刚性弱化、2014年新《预算法》的实施、经济形势的下滑。
第二,支出预算偏离的阶段性变化。图1可知,(1)1994-1997年逐年下降,原因可能同收入预算偏离。(2)1998-2011年保持较高水平,原因可能在于1998年后以增支为主的积极财政政策的实施,以及高速增长期政府对财政支出扩张的需求增加。(3)2012-2017年快速下降,原因可能同收入预算偏离。
由此我们得出预算偏离的规律2。
规律2:省级收支预算偏离均呈现先下降再上升后下降的“三阶段”特征。
3、预算偏离的区域差异
图2展示了各省1994-2017年预算偏离的平均值,并按照支出偏离平均值进行了排序。从中可见,仅天津市支出偏离的平均值低于收入偏离,其他省份支出偏离均在5%-70%之间。5省支出偏离小于10%,22省在10%-50%之间,陕西、黑龙江、宁夏和青海4省“超支”幅度平均达到50%以上。因此,支出偏离的省级差异非常明显。相比而言,收入预算偏离除了西藏外,省际间差异不大,平均值在3%-15%范围内。偏离程度较低的省份为海南和内蒙古,均小于5%。而多数“超收”在5%-10%之间,仅西藏、宁夏等9省高于10%。

由此我们得出预算偏离的规律3。
规律3:各省支出预算偏离差异比较大,而收入预算偏离差异不明显。
图 3 描绘东部和中西部地区1994-2017年预算偏离的变化情况。时间态势上,中西部地区收入偏离在2003年以前与东部地区差异不大,自2003年起略高于东部地区,支出偏离则在整个年份明显高于东部地区。我们猜测预算偏离的区域差异可能和经济发展水平相关。

由此我们得出预算偏离的规律4。
规律4:中西部地区不论是收入预算偏离还是支出预算偏离,都高于东部地区。
四、市级预算偏离的一般规律 本节分析2008-2017年市级预算偏离的一般规律,并与省级同时期的结果对比。 根据本文测算结果,2008-2017年市级一般公共预算 “超收”比例平均为3.5%,“超支”比例平均为42.1%。见图4。 由此我们得出预算偏离的规律5。 规律5:市级预算偏离呈“超收”和“超支”状态,且支出偏离显著高于收入偏离。 通过对比图1和图4在 2008-2017年收支偏离的变化情况,本文发现市级收入偏离历年均位于省级收入偏离的下方,支出偏离则位于省级上方。而相同时期省级收入偏离平均值为7%,支出偏离为24.5%,市级则分别对应3.5% 和42.1%。这意味着“超收”比例更大的是省政府,“超支”比例更多的是市政府。我们猜测,“财权上收、事权下放”的纵向权力配置可能不止是中央和地方政府间反复博弈的结果,在省政府与市政府间也存在着省政府为了加强调控能力而推进省以下政府间财政关系,导致基层政府面临财政困境。 由此我们得出预算偏离的规律6。 规律6:市级收入偏离程度低于省级收入偏离,支出偏离程度高于省级支出偏离。 文章来源:吕冰洋、李岩,《中国省市财政预算偏离的规律与成因》,《经济与管理评论》2020第4期,本文为原文节选。